点登富
一转眼,国庆中秋长假已接近尾声。根据预判分析,今天(10月8日)广东迎来返程高峰,你踏上返程的路了吗?“返程堵车”话题登上热搜高位。

网友纷纷在社交平台上分享,自己在路上花了多长时间



不少网友起个大早,想在凌晨错峰出发,结果还是遭遇堵车。

△10月7日凌晨5时的沈海高速
图源:大洋网
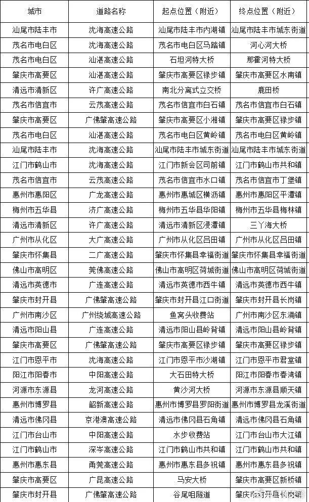
截至2025年10月07日19时30分,全省高速通行缓慢长度超过3公里,时间超过30分钟的点段共32个,在江门市(4)、河源市(1)、茂名市(5)、惠州市(3)、清远市(5)、阳江市(1)、佛山市(1)、汕尾市(2)、肇庆市(7)、梅州市(1)、广州市(2)。

从广州交警部门获悉,本次假期返程高峰从10月7日14时开始,并于10月8日下午迎来返程最高峰。
返程易拥堵缓行的高速主要是:
北环高速沙贝段、北二环高速长平段、大广高速北行卫东立交段、京港澳高速鳌头段、广深高速火村段、机场高速蚌湖段、广连高速鳌头停车区、广佛肇高速嘉禾段、华南快速春岗立交、南二环高速张松段、广澳高速横沥段、虎门大桥、南沙大桥。
返程指引
广州市域高快速路网出行高峰期,北环高速(沙贝立交至白云隧道、广氮至岑村立交),北二环高速(龙山至蚌湖、长平至萝岗),东二环(黄埔大桥),机场高速(平沙至三元里),华南快速(春岗立交至岑村立交),莞佛高速(坦尾立交至虎门大桥)等易发车多缓慢情况,可以这样绕行:
南行往东莞、深圳方向
湖南、清远、韶关等北部方向来车点登富,可通过珠三角环线(北三环)和花莞高速、从埔高速前往东莞、深圳,避开机场高速、京港澳高速、沈海高速(北二环)等拥堵路段。

△东莞、深圳地区返程绕行方案图
南行往佛山、中山、珠海方向
清远、韶关、湖南、江西等北部方向来车,可通过佛清从高速、珠三角环线、许广高速、佛山一环等高速公路前往肇庆、佛山。避开机场高速、环城高速等拥堵路段。

△粤西方向绕行示意图
其中,为避开机场北立交、杨荷立交南行行车缓慢,建议大广高速返程旅客在从埔高速或从化收费站经国道G355,通过G105绕行进入市内。

△大广高速返程绕行指引
机场高速绕行指引
建议来自韶关、湖南方向的车主尽量避开高峰时间返城,高峰期返城的车主可以通过国道G106等地方道路或许广高速、广连高速(连接机场第二高速)进行绕行,避开机场高速行车缓慢路段。

△机场高速南行绕行方案
建议来自机场的旅客通过鹤龙路(G106)、空港大道避开平沙立交段、黄石至三元里立交等行车缓慢路段。

△机场旅客返程绕行示意图
华南快速绕行指引
为避开春岗立交段行车缓慢,建议粤东地区返程旅客通过沈海高速(北二环)长平收费站转广汕公路进入市区,或者进入广佛肇高速凤凰山段黄麻收费站转广汕公路进入市区。

△春岗立交段返程绕行指引
公共交通返程指引
地铁方面
10月6日至10月8日,广州地铁一、三(含三北)及五、十二号线西段(浔峰岗-广州体育馆)将延长服务1小时,二、七号线将延长服务2小时,地铁广州南站末班车为次日1:30。
在次日0:30至次日1:30期间,二号线广州南往嘉禾望岗、七号线广州南往姬堂方向开行大站快车,中途停靠站点只下不上。其中,二号线大站快车停靠站点为广州南站、南浦、洛溪、昌岗、公园前、广州火车站、三元里、江夏、嘉禾望岗;七号线大站快车停靠站点为广州南站、汉溪长隆、员岗、大学城南、大沙东、姬堂。

广东城际方面
10月7日至8日,广东城际将在日常运行图基础上,全天增开6组高峰线列车,开行“佛山西-惠州北”及“佛山西-东莞西”交路,同时强化备用车保障,安排3组备用列车,根据车站客流情况及时组织上线,以更好地满足旅客返程需求。同时,将在车站增派志愿者,全力保障旅客通行顺畅。
购票方面,广东城际全线支持“城际铁路公交化多元支付+12306”双票务系统。城际铁路公交化多元支付票务系统实现了广州地铁APP城际乘车码、全国交通一卡通、岭南通、羊城通等多种支付方式进站乘车,实现随到随走,无需提前购票,首次使用的旅客需提前完成实名注册,一次注册,全程无忧;12306票务系统实现了“当日一次有效”,无需对号入座。
公交方面
在客流返穗高峰期夜间,根据广州火车站、广州东站、广州南站、广州白云站等交通枢纽列车到达情况,相关枢纽公交站场的夜班线路将采取“定点发班+滚动发班”、动态延长服务时间至末班列车到达后20分钟等措施。

巡游出租车和网约车方面
加强运力调度,10月8日深夜时段,组织出租车企业安排出租车前往白云机场、广州南站、火车东站、广州火车站、广州白云站等重要区域疏运旅客,鼓励网约车参与保障。

来源:广州日报、大洋网、广东交警、广州交通、广州地铁、信息时报
编辑:黄丽敏
初审:刘芳
审核:王瑞君
点登富
龙辉配资提示:文章来自网络,不代表本站观点。